【本网讯】关于我校学生唐淼瑛作为项目组成员跨校参与的作品拟推荐参加第十九届“挑战杯”中国移动全国大学生课外学术科技作品竞赛的公示
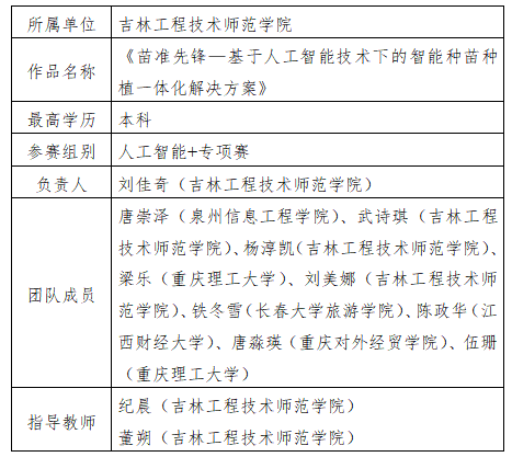
根据团中央《关于组织开展第十九届“挑战杯”中国移动全国大学生课外学术科技作品竞赛的通知》和《“挑战杯”全国大学生课外学术科技作品竞赛章程》,吉林省“人工智能+”专项赛赛道《苗准先锋—基于人工智能技术下的智能种苗种植一体化解决方案》拟获推参加第十九届“挑战杯”全国大学生课外学术科技作品竞赛。我校外语外贸学院2024级本科生唐淼瑛(学号:20240517038)为该项目团队成员。现将该项目的具体信息公示如下:

如对公示结果有意见,可在规定时间内向校团委来信反映。反映问题要实事求是、客观公正、真实有效,反映应署真实姓名,以单位名义反映的材料要加盖公章。
公示时间:2025年7月14日至7月18日(共5天)
如有异议,请于公示期内实名向共青团重庆对外经贸学院团委反映
联系人:冯斯迪 13883340527 肖熙铭 18325099366
共青团重庆对外经贸学院委员会
2025年7月14日